Skip to content
Costs

Setting the Project Control System (PCS) Cost Management Module: Change Management

Setting the Project Control System (PCS) Cost Management Module: Change Management

There is a very slim chance that a construction project is completed without encountering changes. There are many events that could cause a change. For example, those include the intent of documents not “reasonably inferable” and corrections required, unknown conditions necessitating changes, the project owner’s requirements change, changes in code or changes in the interpretation of code, a specified product becomes no longer available, considering a new product because of cost savings or other benefits, a specified product is inappropriate, contract sum adjustment becomes necessary to account for a difference in actual cost versus allowance, the estimated quantity of work for unit prices changes, there is a revision of unattainable requirement and others.

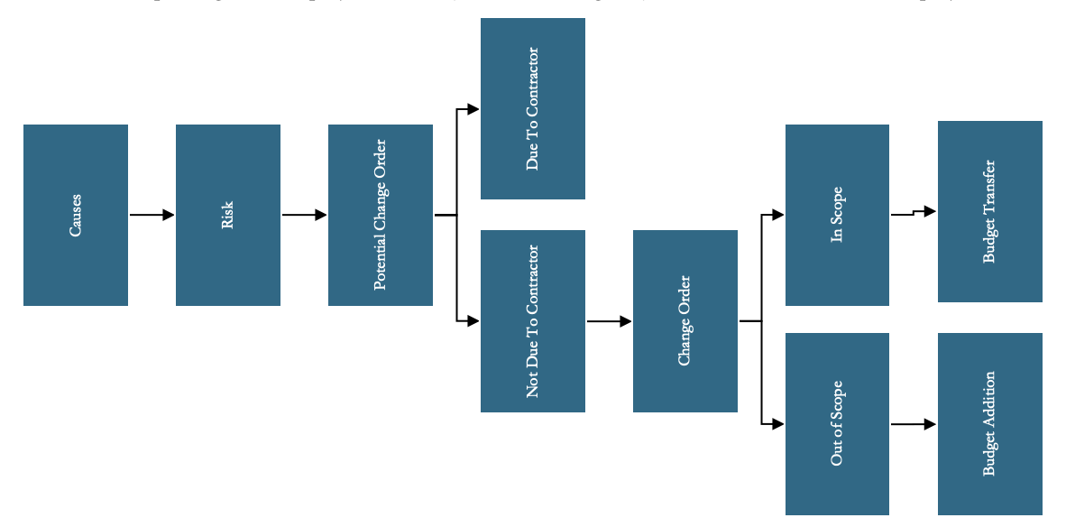
There are usually two change processes in construction projects that need to be managed. The first change process is potential change orders (PCO), while the second is change orders. PCOs are also known as anticipated variation orders, claims, early warning notifications, field change documents, and design change notices.  PCOs can be issued by the project owner, project owner’s representative, project management consultant, engineering consultant, contractors, and even subcontractors depending on if the project control system was managed by the contractor rather than the project owner. 

PMWeb 7 PCO Graph

The preparation and submission of a PCO help define the SoW involved in completing a potential change and demonstrate the justification for the change. The issuer of the PCO needs to provide all supporting documents and links to the project’s records relevant to the PCO. It is also recommended that the potential change order be associated with the risk that occurred and caused this change, where applicable.

PMWeb 7 Costs Change Management Online Change Requests 
Main

The captured potential change event data becomes the basis for generating a single real-time version of the truth register of all EWN requests for changes. This data also includes engineer’s instruction, EOT requests, claim notices, and value engineering proposals, among others. The report provides a real-time alert of all potential change events. Even those who are not part of the assigned workflow process are automatically notified when a potential change event is submitted. The report can be designed to include the visuals that best analyze and report on the captured change events data, with an option to drill down to each specific potential change event.  

PMWeb 7 Engineering's Instruction Status Report

For submitted potential change orders (PCO) that are found to have merit and following the negotiation and resolution of the cost and time elements of the PCO, a change order can be issued. The change order might be issued in response to a change that was part of a PCO or issued due to additional work either the project owner has formally requested the contractor or the contractor has formally requested his subcontractor or supplier. The additional or revised SoW for the change must be fully documented and stated in the change order form. If approved, the change order could impact cost and time and adjust the awarded contract.

PMWeb 7 Costs Change Management Commitment COS Differing Site Conditions
Main

All line items in the potential change orders (PCO) and change orders should be associated with a cost breakdown structure (CBS) or cost account level, WBS level, project schedule activity, work package reference for EWP, PWP, CWP or SWP, and the BIM object identification. In addition, and similar to other cost management processes in PMWeb, the potential change orders (PCO) and change orders line items can be in different currencies. 

Similar to all other PCS processes managed in PMWeb, all potential change orders (PCO) and change orders must include all supporting documents relevant to the submitted change. These supporting documents, which could include drawings, specifications, and pictures, get stored in the PMWeb Document Management repository. In addition, all records that are related to project communications, such as daily reports, meeting minutes, correspondence, submittals, RFIs, requests for inspection, permit, and occurrence reports, need to be linked to the relevant potential change order or change order record.

PMWeb 7 Forms RFIs Conflict 
Attachment

Both potential change orders (PCO) and change order templates have pre-defined workflow steps to determine the roles, responsibilities, and authorities in reviewing and approving these changes. They are part of the RAM, and the PMWeb workflow maps these steps and conditions, which can be related to approval authority levels, among others.

PMWeb 7 Forms RFIs Conflict 
Workflow

The real-time data for all captured change orders becomes the source for monitoring, evaluating, and reporting the status of changes that could impact the project’s approved commitment and completion date. The layout of this report can be designed in any desired format. For example, the project change order usually includes a log of change orders with donuts or pie charts to display the change orders by reason, status, project, or contract.

PMWeb 7 Change Orders Report

When a change order is approved, the project baseline budget needs to be adjusted to reflect the funds required for the change order. A budget adjustment could be made through a budget transfer for changes associated with in-scope work, budget addition for changes related to out-of-scope work, or budget omission for de-scoped work. The PMWeb Change Event module helps achieve this requirement by ensuring that budget requests and change orders are fully aligned. The template allows capturing the budget request and changes order details associated with the change. 

PMWeb 7 Costs Change Management  Change Events Additional Design Services 
Main

Reference

The content of this article was extracted from the book titled “Let’s Transform: Enabling Digital Transformation of Capital Construction Projects Using the PMWeb Project Management Information System – 2nd Edition”. The book was written by the author of the posted article, Bassam Samman.  

The book provides project owners with oversight on how technology available today can support their efforts to digitally transform the management of their projects’ portfolios. For each capital project life cycle stage, PMWeb is used to detail how the relevant project management business processes can be digitalized to enforce transparency and accountability in delivering projects. In addition, MS Power BI was used to show how the real-time, trustworthy data captured in PMWeb can be aggregated, modeled, monitored, evaluated, analyzed, and reported at anytime, anywhere using any device.