The Cost Plan is the outline of the estimated project cost for the required resources to complete all project activities. The term “project cost” refers to the total sum the project in question will cost the company. Those could include the costs associated with the project direct and indirect costs, risks, project finance and other development costs.
The cost plan evolves through the life of the project, developing in detail and accuracy as more information becomes available about the nature of the design, and then actual prices are provided by contractors, specialty subcontractors and suppliers. Therefore, it is important that the Cost Plan is structured around a progressive breakdown structure like the UniFormat™ numbering system that enables elaborating the cost plan as it evolves during the project life cycle stages.

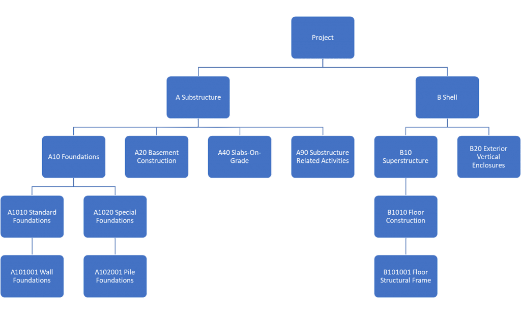
The Uniformat estimating applies unit-cost data to building-system and component site elements. This “systems” approach uses a hierarchical structure of cost elements, beginning at Level 1 with basic systems, such as Substructure, Shell, and Interiors, and proceeding to successively more detailed subdivisions of these systems at Levels 2 through 4. The resulting levels of detail not only serve to structure cost information, but also ensure cost estimates are aligned with the level of detail commensurate with whatever level of detail the design team can provide as the project is developed through the design submission phases. For example, by the final concept design phase, the design team and estimator may have Level 4 information on Substructure, but only Level 2 detail for Interiors.

If needed, the cost plan can be further detailed when drawings and specifications are sufficiently detailed to allow material and equipment quantity takeoffs. Should this be a requirement, then the Uniformat can be expanded to one more level, level 5. For example, “A101001 Wall Foundations” can be further detailed to “A10100101 Continuous Foundation” and “A10100102 Foundation Walls”. In addition, another level of detail can be added for which it will be based on the MasterFormat™ which is used for organizing building-project specifications and detailed cost estimating data.

Using a Project Management Information System (PMIS) like PMWeb, the company will be able to manage and develop the cost plan to the desired level of detail. PMWeb cost database module allows creating multiple cost databases to capture the cost rates for each Uniformat level. For example, there will be separate cost databases that will be based on Uniformat level 1, Uniformat level 2, Uniformat Level 3, Uniformat level 4, Uniformat level 5 and even the MasterFormat.

Regardless of the Uniformat level of detail, PMWeb cost database allows capturing the complete details for each cost item including unit of measure, rate, documents for product’s brochure, specification, pictures, drawings among others. The cost database for each item should also include a complete description of the scope of work covered by the cost item. Since the cost estimate will become the basis for establishing the project budget, PMWeb allows also assigning the predefined budget cost breakdown structure level identification to each cost item. This will expedite the process of generating the budget from the approved cost plan as the cost breakdown structure will group all cost items that are linked to a specific cost breakdown structure record.

For organizations who already have their own cost databases, PMWeb allows importing cost databases that are saved in MS Excel file format into PMWeb cost database. The file import option allows mapping the MS Excel fields into the appropriate PMWeb cost database fields. This will help in avoiding duplicating the effort for creating cost databases.

The PMWeb estimating module will be used to create the project Cost Plan. There is no restriction on the number of estimate versions that can be created for a project. This is important as there will be different cost plans that will be developed during the project life cycle stages. For each estimate version, cost items will be added from the PMWeb cost databases to come with the cost estimate for the desired scope of work. The cost estimate could include cost items from different Uniformat levels cost databases depending on the design detail level. For example, by the final concept design phase, the design team and estimator may have Level 4 information on Substructure, but only Level 2 detail for Interiors.

What will make the developed Cost Plan become an Integrated Cost Plan is when the cost plan is integrated with both the Project Budget and Project Schedule. To achieve this, each Cost Plan line item needs to be linked to the relevant Project Budget cost breakdown structure (CBS) level, as detailed above, as well as the relevant Project Schedule work breakdown structure (WBS) level and activity.

The Project Budget cost account or cost breakdown structure (CBS) will be developed in accordance with the company requirements for showing how the funds authorized for the project will be spent. It should enable the company to break down the financial details about the expenses and purchases needed to make the project a success. For most companies, the cost breakdown structure (CBS) is standard across their complete projects’ portfolio.

For the Project Schedule work breakdown structure (WBS), it is highly recommended that the WBS is built around the Uniformat levels. The Uniformat provides a standard and comprehensive structure that covers the scope of work for all types of building projects. Similar to the cost estimate, the Uniformat enables having a systematic structure for elaborating the project schedule as more details become available.

Both the WBS and the project schedule activities can be imported to PMWeb using the default schedule import function that allows importing schedules from Oracle Primavera P6 and MS Project. This will ensure that all project schedule activities are available to be linked to their relevant Cost Plan line item as well as other PMWeb time-sensitive records.

The integrated cost plan developed using PMWeb cost estimate module allows attaching all supporting documents and links to all relevant PMWeb records and email communications that are required to support the cost plan submission for approval. The cost plan submission, review and approval will be automated using PMWeb workflow module to map the different steps for reviewing and approving the cost plan taking into consideration the different approval authorities levels. This will ensure accountability, transparency and governance when it comes to managing the project cost.

The final version of the Cost Plan that will be detailed to the level that allows the project owner to tender out and award the construction contracts. This Cost Plan will usually have items at the lowest level of the UniFormat, which is level 4 unless there is a requirement to detail the Cost Plan further to level 5 or the MasterFormat level. PMWeb allows generating the tender packages from the cost estimate module that has the final version of the approved Cost Plan. This will enable comparing the prices from the received tenders which were issued using PMWeb online bid module as well as verifying the accuracy of the Cost Plan.

PMWeb also allows generating the commitment contracts for the successful bidders for which they will become the basis for capturing the actual cost incurred against each Cost Plan line item using the progress invoice module. The commitment contracts will be also used to capture all change orders that could have an impact on the final actual cost for each Cost Plan item.

The values of each Cost Plan item that is part of an approved or awarded commitment contract, will be automatically captured in PMWeb cost database to update the purchase history of that Cost Plan item. PMWeb will use this information to maintain the value and date of the lowest, highest and median values of the Cost Plan item as well as the average actual cost. This will enable the company to maintain an updated cost database at the lowest level of the UniFormat level. This information can be also used by the company to manually update, if needed, the cost databases for the other summary UniFormat levels.

Of course, should the Project Owner has elected to retain the services of an independent cost consultant or quantity surveyor who might be using their own cost estimating application and cost database, PMWeb provides the option to import this cost estimate when it is saved in MS Excel format. PMWeb cost estimate import function allows mapping the cost estimate file into PMWeb own cost estimate module fields. After importing the cost estimate into PMWeb, all the functions and features associated with the cost estimate module will become readily available to be used.

The output form for the project Integrated Cost Plan can be designed in match the needed format by the company using PMWeb Business Intelligence reporting tool. The report’s tabular section will usually show the relevant cost item details which will be grouped by the UniFormat levels. The report could also include visuals to summarize the cost plan report values by the different UniFormat levels. In addition, the report needs to display the project’s gross floor area in SF or M2, average cost per SF or M2 and what the is the project phase the report is displaying the information for.
